与他人缘分塔罗牌占卜法
星座 www.xzw.com 2014-08-07 编辑:小编22 星座屋官网

【缘分塔罗牌占卜法】
适用范围
求问----爱情
不管置身于幸福的恋情中还是正默默的单恋着,所有恋人们最想知道的问题都是:我和他/她的未来发展到底如何?这便是"缘分推测法"最擅长解决的问题了。它能够针对过去、现在、未来三个方面进行解读,同时提出对求问者的行动建议,是相当实际的推测方式喔!
摆法

1、这个推测法跟其他方式有很大的不同:在进行洗牌的时候,需要求问者的配合。当你开始在桌面上洗牌的时候,请求问者要同时集中精神,在内心里默念想推测对象的名字(一次只能想一位,造成不要再想别人)。而你只要集中精神洗牌,不用想任何事物。然后,让求问者决定何时停止洗牌。当求问者觉得够了的时候,必须喊"停",这时你才可以把牌依顺时针的方向,慢慢收拢起来。然后切牌的程序便和一般的方式一样进行。
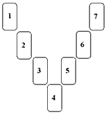
2、切实牌后,将最上面的第一张到第七张取同,依图示的位置放好。要小心,不要把牌的上下方向弄颠倒!
3、牌型完成,掀牌进行解读。
牌位含意
(1)代表的是求问者过去的恋爱经验。
(2)则是求问者与对方目前的状况。
(3)是求问者与对方的未来状况。
(4)象征的是这副牌建议求问者采取的行动。
(5)是对方的个性、行事的特徵。
(6)为两人关系可能出现的阻碍。
(7)代表两人最终的结局。
- 上一篇:塔罗牌每周预测牌阵
- 下一篇:塔罗牌吉普赛十字牌阵
